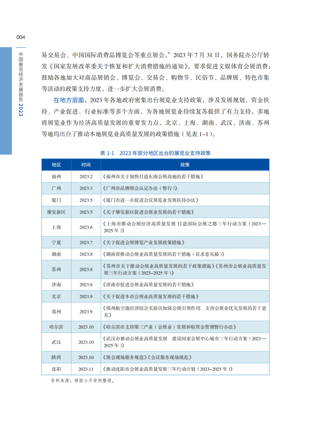
展览业呈现五大特征!2023中国展览经济发展报告
1月10-12日,第十九届中国会展经济国际合作论坛在江西南昌举办,中国贸促会11日在会上发布了《中国展览经济发展报告2023》(以下简称报告)。

中国贸促会展览管理部部长邬胜荣介绍,2023年,中国展览业发展呈现五大特征:中国经贸类展会全面恢复至疫情前水平;展览业经营主体经营情况不断恢复向好;企业重启出国参办展,加大市场开拓力度;国家级展会成为引领展览业复苏排头兵;展览馆实际运营数量和利用率大幅提升。
2023年中国共举办经贸类展会3923场,较2022年增长117.1%,较2019年增长10.6%;办展总面积1.41亿平方米,较2022年增长153.3%,较2019年增长8.25%。
从区域分布来看,展会分布呈现明显的区域集聚特征,中国东部地区举办经贸类展览项目数量和面积均领跑全国,全国占比分别为68.26%和73.53%;京津冀、长三角、珠三角仍是热门展览区域,2023年三大区域举办经贸类展会数量占全国比重为57.35%,总展览面积占全国比重达63.27%。从行业分布来看,工业与科技类展会在数量和面积上均居各行业展览首位。
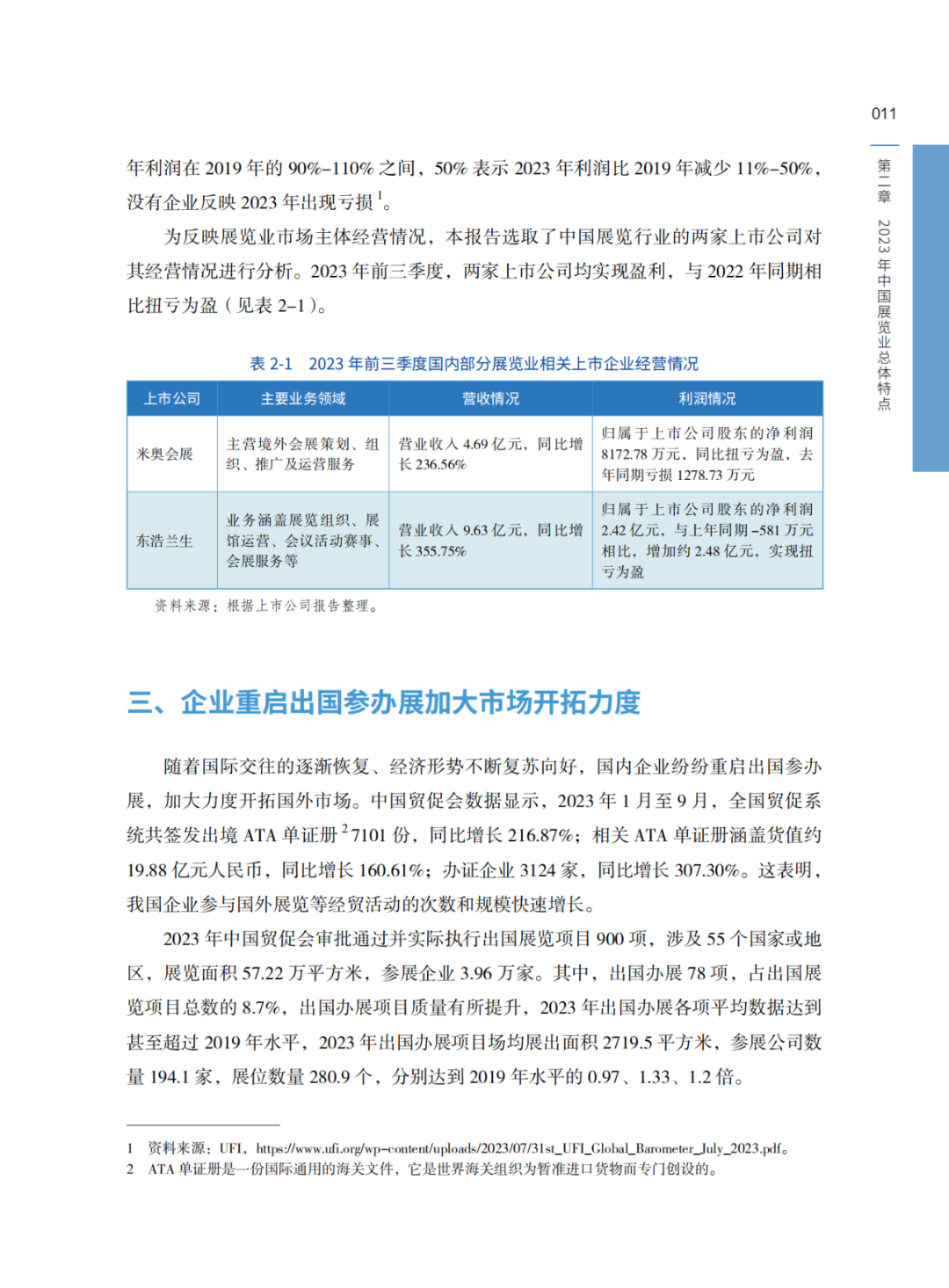
随着线下展览市场需求的回暖、展览业的逐渐恢复,展览业相关市场主体的经营情况不断向好。相关数据显示,中国展览企业2023年营业收入与利润不断恢复,中国多个展览业上市公司实现扭亏为盈或利润大幅增长。
随着国际交往的逐渐恢复、经济形势不断复苏向好,中国国内企业纷纷重启出国参展办展,加大力度开拓国外市场。数据显示,2023年中国贸促会审批通过并实际执行出国展览项目900项,涉及55个国家或地区,展览面积57.22万平方米,参展企业共计3.96万家。其中,出国办展78项,占出国展览项目总数的8.7%。出国办展项目质量有所提升,2023年出国办展各项平均数据达到甚至超过2019年水平。
报告显示,国家级展会成为引领展览业复苏排头兵。2023年,各国家级展会全面恢复线下展,进博会、广交会、消博会等展会在规模、成效等方面全面超越疫情前水平。
展览馆实际运营数量和利用率大幅提升。2023年实际运营的展览馆数量为194个,数量创历年新高。2023年各地加快展览馆建设步伐,新建展览馆迎来交付高潮,据不完全统计,2023年新增展览馆可展览面积超过100万平方米。
邬胜荣表示,2024年,中国展览业将在经济复苏中继续发挥重要作用,国际影响力将持续扩大,展览业专业化、细分化趋势愈发凸显,“走出去”步伐将进一步加快,标准化规范化水平将进一步提升,技术进步将推动展览业加速转型升级。
《中国展览经济发展报告2023》全文









































































